cancel
Showing results for 
Search instead for 
Did you mean: 

Duplicate emails receiving from bot account

Mangala_Gouri
Verified Partner

although the bot sends email only once, we are receiving the duplicate emails in our inbox from the same bot id, what is the resolution?

20 REPLIES 20

hi @Mangala_Gouri , Flow looks fine. Could you please check the above link which is shared by sayyed if it helps. Kindly crosscheck those settings in your outlook or MS office 365.

MangalaGouri
Verified Partner

Thank you for checking! we tried those settings in outlook, but all the mails from inbox gets accumulated in outbox, is there any alternate solution?

 

Hi @MangalaGouri 

Is it the case with single machine/ID or is it happening with all the machines/ID'S?

Best Regards,

Sayeed Bin Abdullah

Sayeed Bin Abdullah
Ejada Systems

Its happening with all machine ID's

 

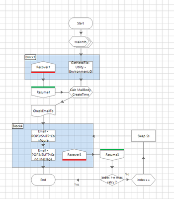
Please can you attach the screenshot of code stage Send Email?

Sayeed Bin Abdullah
Ejada Systems

MangalaGouri_0-1763388607891.png

 

attaching the code snippet, please review and let me know

Can you add a sleep after configure stage and check if it is the same?

Sayeed Bin Abdullah
Ejada Systems

Sleep stage doesnt seem to work

Another possible reason could be due to multiple instances of outlook there are multiple emails being triggered,

 

Try adding kill outlook instances before sending an email and see if that works.

Sayeed Bin Abdullah
Ejada Systems