cancel
Showing results for 
Search instead for 
Did you mean: 

What is master recovery?

SahilSalvi
Level 2
What is master recovery in blueprism?

------------------------------
Sahil Salvi
------------------------------
4 REPLIES 4

JacobClary
Staff
Staff
Hey Sahil, I haven't seen the term "Master Recovery" in relation to Blue Prism. Would you be able to clarify which area of the product you are referring to?

------------------------------
Jacob Clary
Customer Support Engineer
Blue Prism
------------------------------
Jacob Clary Senior Product Support Engineer Blue Prism

Maybe it is about the Process Layer, Main Page, and Recover All logic.

We generally use a master recovery block on the main page of the process to notify for any unhandled exceptions that may arise on the main page of the process.


------------------------------
If I was of assistance, please vote for it to be the "Best Answer".

Thanks & Regards,
Tejaskumar Darji
Sr. Consultant-Technical Lead
------------------------------

Denis__Dennehy
Level 16
As Tejaskumar mensions,  Blue Prism best practices would have a main page block on in the process as the final catch of process errors so they can be handled.  This is covered fully in Blue Prism training and in the Process Templates available in the Developer Jumpstart area of the portal.

There is also a lot more to think about in terms of recovery that you may be thinking about,  most importantly the VDIs themselves - what does your technology do if a robot goes offline,  does another one come up automatically to replace it with the same robot name and IP so that it can be used identically as the one that has gone?   Is there built in restart routines and automated checks for robots not performing well?

Hey Sahil,

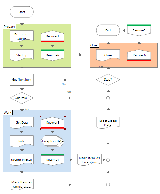
Typically Blue Prism follows two types of exception handling best practices. Frist, sub pages will have retry loops, These typically will limit to three retries.
1238.png

Then on the main page, you don't want to do a retry loop again, since that could multiply the exceptions that bubble up. Instead, you have what you could call a "Master Recover" stage that will record the exception, check to make sure it's not a duplicate, and then move on to the next item of work:

1239.png
Hopefully this is what you are referring to and helps!



------------------------------
Lou Bachenheimer, PhD
SS&C Blue Prism
CTO, Americas
------------------------------
Lou Bachenheimer, PhD SS&C Blue Prism CTO, Americas