Product Forum
Get personalized help and advice from other SS&C Blue Prism users here.
cancel
Showing results for 
Search instead for 
Did you mean: 

Forum Posts

Loop stage processing one collection item twice

Hi BP team,I'd like to ask for help regarding Loop stage processing one item of collection twice for no reason.I'm attaching images of the Log and the process.Thank you in advance. ------------------------------Jiří BendaRPA specialistMann + Humm...

24336.png 24337.png

Table extraction in Decipher

Hi, While extracting the table content from PDF, we tried topstop, bottomstop and bottomstoppharse. For topstop, it still retrieves all the values even after giving the value. For bottomstop, it stopped extraction correctly but left an empty row in e...

Installing Learning 6.6 : Sign in?

So i have downloaded BluePrismLearning6.6.msi.I have my licence file.I run the installer, and get as far as Sign in with Blue Prism credentials.Nothing i use worksI have no idea what are the correct credentials.I have un installed and re installed an...

11437.png

Blue Prism Password error

Hello, I would like to ask for help since I wasn't able to log on to my Blue Prism account. For some reason, I forgot my password which has been set up last Friday. For your kind assistance please.Thank you in advance.------------------------------Re...

Rea by Level 2
  • 746 Views
  • 1 replies
  • 1 likes

Chrome Browser spying mode seized to work

Browser spying mode seized to work on chrome. I even started a bright new application launched and tried spying an element using browser mode and I cant spy anything, not even the browser window. It was working fine a couple of days ago. Does anyone ...

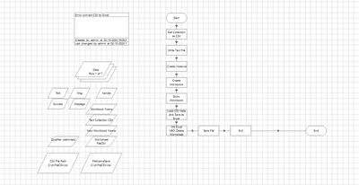
Error when transfer CSV to XLSX

​Hi Blueprism I have found an error when you transfer from CSV to XLSX file some text will be changed from3-3044 to 01-03-30445-4032 to 01-05-4032 I have attached a test process where you can replicate the error.greetings----------------------------...

16357.png

errormessage when import csv

Hi Blueprism support I have an error message when I using the VBO object Import CSV:Want to create a excel xlsx file from the csv file.I have attached a description file to the message.greetings------------------------------Kristian HolmRPA programme...

WEB API error-Grant type should be present in Body

Hi People..i have one query..while working on web api ....i am working on authentication for getting bearer token but i am getting this error "error_description":"AADSTS900144: The request body must contain the following parameter: 'grant_type'. I ha...

License Activation

Good Day,I have forgotten my password and dropped my current DB and created a new one.Imported the license, now I am struggling to activate it. Here is the error I receive: ------------------------------Nathenial Taylor----------------------------...

11016.png 11017.png

OLEDB - Data

​Hi,I am trying to run an update SQL using the Get Connection action in Data - OLEDB VBO.  It's failing as I believe it's expecting a result set so I create an Update action.  It's completing with error, but it is not actually updating the data.  (Se...

SHo by Level 3
  • 1575 Views
  • 2 replies
  • 1 likes

Mainframe automation- color detection.

Hello all, I know that surface automation allows us to detect the colour value but I wonder if it is possible within mainframe. To better explain my point: In my mainframe environment some transaction lines have different font colours depending of ...

KK1 by Level 3
  • 1139 Views
  • 2 replies
  • 0 likes

Connected to:

I am using SQL Express 2019 and I successfully managed to create a database for blue prism connection. But the blue prism is showing connected to : '<unknown>'. I don't know why this comes instead of SQL Express 2019. Please suggest me a solution if ...

26550.png

Resolved! Scheduler Gets Stuck in Pending

Hi guys,I am implementing a process that needs to start automatically every X minutes.I've scheduled it to do:- Login -> Process -> Log OutHowever, when we set up the scheduler, 1 out of 5 times or so, it only adds the process and it stays on pending...

23069.png