Hi
@SaiYou will need to create 2 schedules for this.
For create a new Schedule go to the Control Room and then, on the Schedules section, right clic and "New Schedule". For more info of this part, here you have a quick link for the documentation:
Configure scheduler elementsFor the first one:
- Select runs "Monthly"
- Every 1 month
- And select the last option "On the" "First" working day in the "Working Week / No Holidays"

In this case, "Working Week / No holidays" is my default calendar. You can customize your calendar on the System Tab if you want. About the calendar, here you have a quick link to the documentation.
Calendar configurationFor the last one... I can't think of any combination to do it directly with the scheduler
😞 I will give you an approach for achieve this quickly, but i'll think in a better way to make this.
After several minutes thinking...
Create a new Calendar in the System Tab. In this new Calendar, add the days that you want to run as a holidays days, for example, like this:

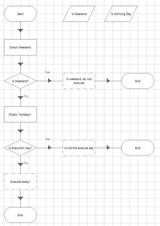
Now... schedule this process daily (Runs daily, every 1 day). And add at the begging of the process this validation:

In the two action stages i use the "Calendar" object to access the calendar that we configured above.


The idea of that is to check if Today() is not weekend and is a "holiday". If this is true, you may execute the process, if not, exit directly.
Hope this helps you. And if this solves the problem, remember mark as the best answer
🙂See you in the community, bye
🙂
------------------------------
Pablo Sarabia
Architect
Altamira Assets Management
Madrid
------------------------------